行业资讯

首页 > 行业资讯

山东电力市场新规(试行)2026年1月1日起执行

发布时间:2026/1/17 11:32:01 点击:

近日,山东电力交易中心发布关于印发《山东电力市场规则(试行)》的通知,自2026年1月1日起执行

规则中市场参与主体含新型经营主体,包括储能企业、虚拟电厂、分布式电源、电动汽车充电设施、智能微电网等。

独立新型储能,充放电功率暂定为不低于5兆瓦持续充放电时间不低于2小时。

分布式储能,充放电功率暂定为不低于1兆瓦持续充放时间不低于2小时。

源配建储能,具有法人资格时配建新型储能可选择转为独立新型储能项目,作为经营主体直接参与电力市场交易。

拟电厂(含负荷聚合商)聚合单元类型分为分布式发电类聚合单元、储能类聚合单元和负荷类聚合单元。储能类聚合单元单个聚合单元资源总容量不低于1兆瓦持续充放电时间不低于2小时。

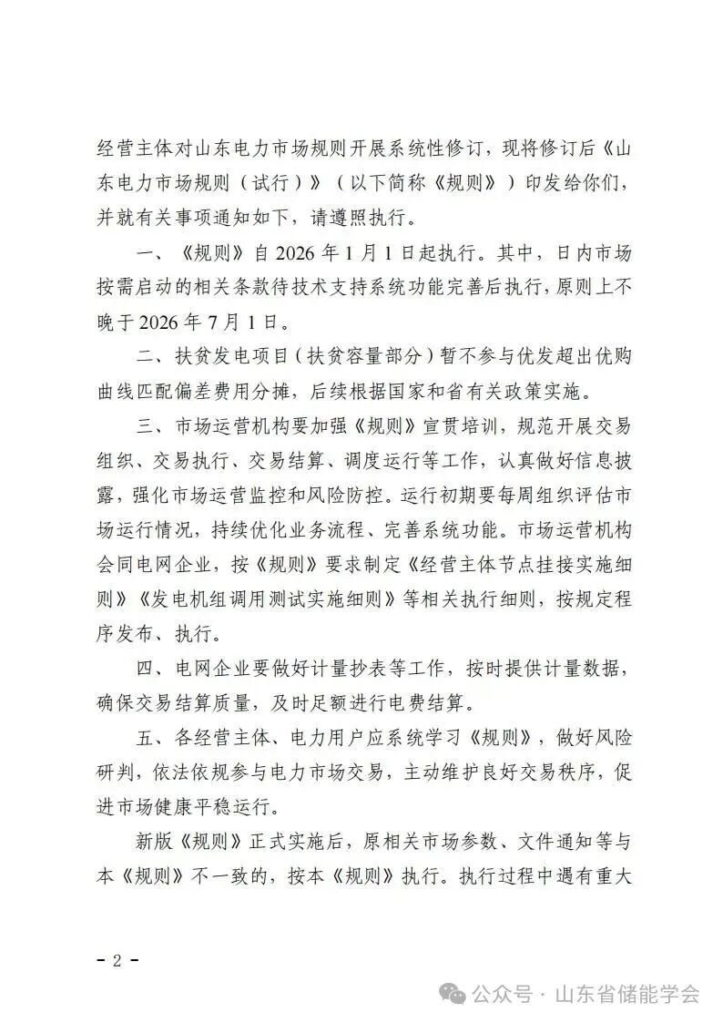
原文如下:

关于印发《山东电力市场规则(试行)》的通知(鲁监能市场规〔2025〕57号)_01.jpg
关于印发《山东电力市场规则(试行)》的通知(鲁监能市场规〔2025〕57号)_02.jpg
关于印发《山东电力市场规则(试行)》的通知(鲁监能市场规〔2025〕57号)_03.jpg
关于印发《山东电力市场规则(试行)》的通知(鲁监能市场规〔2025〕57号)_04.jpg