行业资讯

首页 > 行业资讯

山东启动2026年机制竞价:电价0.094~0.35元/度、单体70%~80%,2027年非自然人户用不纳入

发布时间:2025/12/23 15:37:17 点击:
12月22日,山东省发展和改革委员会 山东省能源局发布《关于2026年新能源机制电价竞价工作有关事项的通知》。

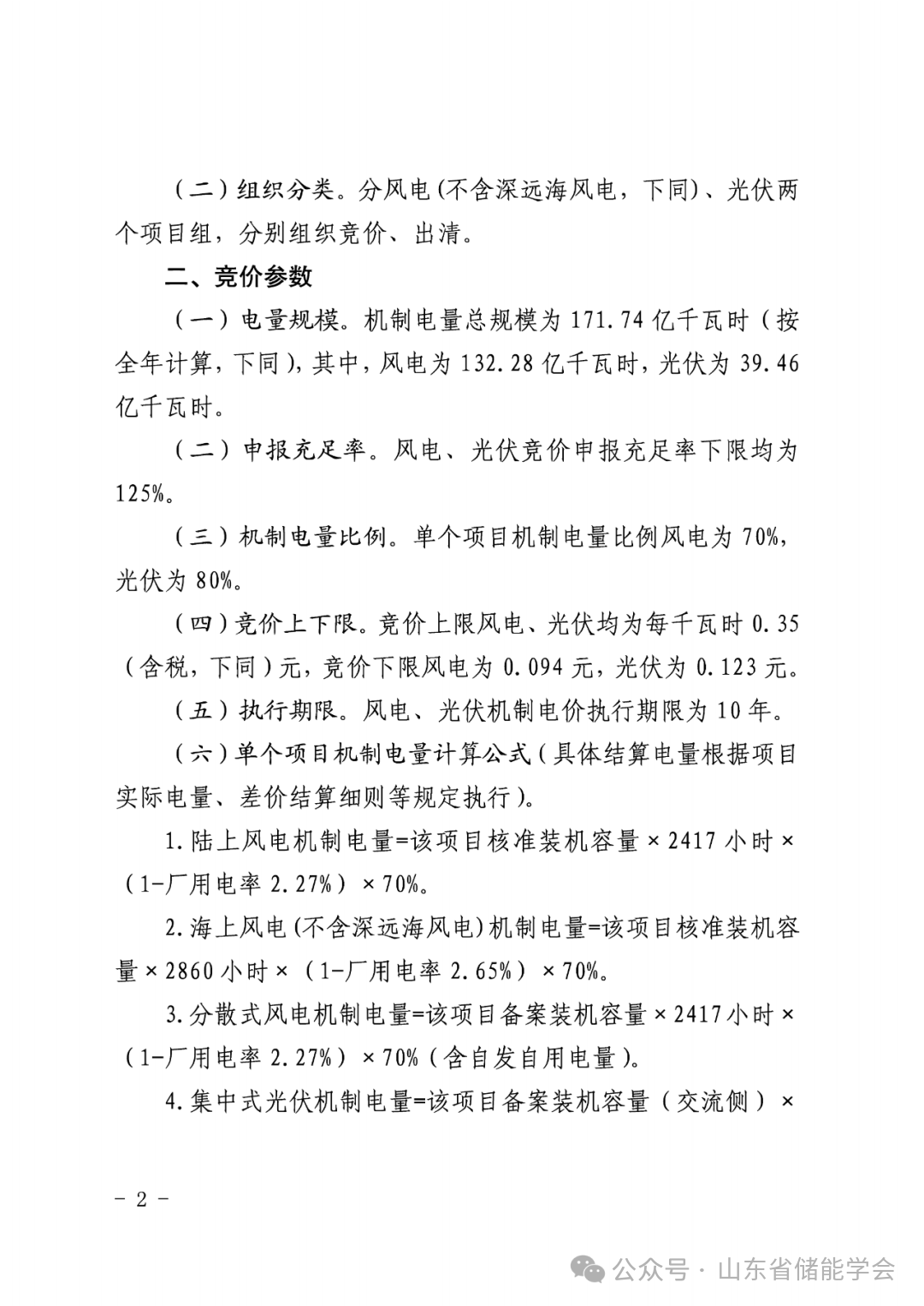
根据文件,本次竞价主体为2025年6月1日-2026年12月31日投产(全容量并网,下同),并且未获得机制电价的风电、光伏项目,分风电(不含深远海风电,下同)、光伏两个项目组,分别组织竞价、出清。
电量规模机制电量总规模为171.74亿千瓦时(按全年计算,下同),其中,风电为132.28亿千瓦时,光伏为39.46亿千瓦时。

申报充足率风电、光伏竞价申报充足率下限均为125%。

机制电量比例单个项目机制电量比例风电为70%,光伏为80%。

竞价上下限竞价上限风电、光伏均为每千瓦时0.35(含税,下同)元,竞价下限风电为0.094元,光伏为0.123元。

执行期限风电、光伏机制电价执行期限为10年。

此前,9月11日,山东省国网新能源云公示了2025年度新能源机制电价竞价出清结果,其中光伏机制电价为0.225元/千瓦时、机制电量比例为80%,风电机制电价为0.319元/千瓦时,机制电量比例为70%。

出清结果中,光伏入选项目数量为1175个,规模为1.265GW。其中,集中式光伏规模1.219GW,分布式光伏规模为46MW。

共有25个风电项目入选,类型涉及集中式陆上风电、分散式陆上风电、近海风电三类。风电项目规模共计3.5911GW,机制电量规模共计5967407.152兆瓦时。

原文如下:

图片
图片
图片
图片